首页  -   新闻中心  -   学院聚焦

学院聚焦

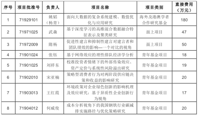
我院获得2020年国家自然科学基金立项8项

  在2020年国家自然科学基金申报中,我院共获得8项立项。其中,含海外和港澳学者合作研究基金资助1项、面上项目2项和青年科学基金资助5项,立项经费合计391万元。

 



 


供稿|科研与学科建设办公室
责编|鲁   奇
审核|谷   炜